注意:访问本站需要Cookie和JavaScript支持!请设置您的浏览器! 打开购物车 查看留言付款方式联系我们
初中电子 单片机教材一 单片机教材二
搜索上次看见的商品或文章:
商品名、介绍 文章名、内容
首页 电子入门 学单片机 免费资源 下载中心 商品列表 象棋在线 在线绘图 加盟五一 加入收藏 设为首页
 商品分类
※ 电子制作套件 ※
入门初学套件· 单片机应用套件
无线对讲话筒· 数字钟数字电路
收音功放套件· 功放套件
电话门铃电平· 万用表电源
LED节能灯套件· 遥控开关报警
竞赛实训设计· 传感器类套件
贴片练习套件· 显示屏套件
※ 电子实验套件 ※
单片机编程器· 初学实验套件
单片机产品· 实验板元件
LCD模块下载· 面包板
※ 电子工具 ※
仪器仪表· 电钻/钻头
焊接固定· 镊钳螺丝刀
工具套装· 元件盒胶袋
※ 电子电路板 ※
万能线路板· 感光敷铜板
收音功放成品· 其它成品板
单片机类光板· 印刷电路光板
※ 电子元器件 ※
电阻· 电容
电位器可调电阻· 二极管
三极管· 发光二极管
可控硅· 场效应管
电感线圈· 晶振滤波器
蜂鸣压垫片· 保险管灯泡
数码管点阵· 继电器干簧管
※ 贴片元器件 ※
贴片二极管· 贴片电阻/容
贴片三极管· 贴片常用IC
贴片40/74系· 贴片电感开关
贴片单片机·
※ 五金塑胶线材 ※
开关· IC插座
插头插座· 杜邦插接件
旋钮· 热缩管
电动机· 电子导线
连接线· 散热片
螺丝弹簧· 电池盒扣
电子制作盒·
※ 集成电路IC ※
单片机芯片· CD40系列IC
配单片机IC· 74LS系列IC
74HC系列IC· 运放耦合器
收发功放IC· 电源稳压IC
音乐动物IC· LED芯片
※ 模组传感器 ※
特色传感模块· 无线模块开关
传感测试探头· 气温湿传感器
※ 日常电子产品 ※
电源变压器· 图书管资料
功放收音机· 其它产品
喇叭· 音响炮筒
※ 特价电子 ※
新品优惠· 特价商品
库存回收· 停止供货
当前位置: 首页 >>> 【图片版】 【图文版】 【文字版

注:为了提高网速,图片可能被压缩! 图片仅供参考!
停电报警应急灯套件
商城价格:¥9.90 元  免费注册有礼送
贵宾价格:¥8.42 元  加入贵宾更优惠
单件重量:85 克(仅供参考,包装重量另计)
  货源充足 支持零售   加入收藏  我要评论
点这里将商品放入购物车 

如果您喜欢该商品,您可以放入购物车!当您选好商品后,您可以留下您的地址和电话并提交订单,本站会按顺序处理!

请您放心,提交订单并不表示必需购买。 提交订单仅仅是信息交流的一种方法,仅仅只代表了您临时的潜在需求,您完全可以决定不购买,并且不需要任何理由。

注:本站图片仅供参考!因各种原因,图片与实物不一定相符,不便之处敬请谅解!我们会尽快改良!

  停电,是一个说不完的话题。停电,给生活会带来诸多不便,99%的人在99%的情况下是不希望停电的。如果这句话讲得不对,大家可以来找我算帐。(本文较长,希望大家耐心看完!)

  今天要向大家介绍的是专门为了应付停电而需要自己动手制作的一种小装置。本装置是为了应彭先生的需要而开发制作的,也就是说,下面的这个故事是真实的,我可以对天发誓,欢迎全国各地的记者来验证采访。

  彭先生是一个工厂的老板,他的工厂在深圳特区某镇。工厂的用电量一般要比家庭要大,很多工厂还需要用三相电。彭先生就是这样,从供电变压器到他的工厂房还有十几米的距离,这需要四根很粗的铜芯电线(买新的要30元一米的那种)。

  问题就在这里了,彭先生工厂开工才三个月时间,那四根十几米的电线已经被偷了三次。小偷一般是这样做的,一般等到下半夜或者天快亮时,一伙几个人就带着大剪钳和短梯子,嚓嚓嚓的就将这几根电线剪断,这边到工厂房,那边到变压器,中间段就偷走了。整个过程经过模拟,估计不会超过5分钟。说明:剪钳是工地上剪钢筋的那种,柄就有一米长,梯子是工地上废弃了的断梯子,很容易剪断空中低于3米高度的粗电线

  估计这些小偷是将电线拿去当破铜烂铁卖去了。小偷这样赚钱确实快,一次就赚回本钱还多多有余。可以彭先生就惨了,去买新电线就要花近2000元,还要停工一天,还要请供电局重新安装接线,每次损失都是上万元呀(现金损失就达到5000元)。

  丢了两次后,彭先生干脆安排人整夜上班站岗,后来刚刚松懈了一点,一不小心,第三次还是被偷了。彭先生太伤心了,工厂每个人白天都要做事,晚上还要加班,下半夜还不能睡个好觉,你说烦不烦?

  后来,彭先生终于想到了本站,本站专门帮他做了6个停电报警器,每个工人宿舍都放一个,他自己卧室也放一个,这样,每次一停电,所有的报警器都立即响起来,全厂人员都立即起身去查停电原因(对付小偷),这样就会有效的起到停电防盗报警器的作用。再后来,彭先生打电话来说,小偷第四次的行窃未能成功,刚刚还只剪断了靠近变压器端的电线,就被赶来的工人吓跑了,上百元一把的作案工具大剪钳也丢在现场!从此,彭先生的电线再也没有小偷来偷了。

  以上不是故事,是真人实事。现在向大家介绍本报警器的功能:有电的时候,不声不响,基本上不耗电(小于0.3W,电表完全不转,一年不要半度电),点亮一个工作指示灯,还可以给报警器内部的电池浮充电,保证电池工作寿命最长。一旦碰上停电,本报警器就会立即“呜呜呜”的响起来,如果立即来电,报警器就会自动停止响,如果仍不来电,响3-5分钟后自动停止响。

  如果将发声部分元件换成发光元件(例如发光二极管或者灯泡),本制作就是一个微型停电应急灯了。本套件已经包含全部的元件和配件,并且已经配有停电应急灯用的三支发白光二极管,但是,不包含电池!三节五号电池请自购!

  通过对本套件的安装、焊接、试验,可以了解电子产品的装配全过程,提高动手能力,掌握元器件的识别、简易测试,及整机调试工艺。对照原理图看懂装配接线图,了解工作原理,图上符号,并与实物对照,认真细致的安装焊接,排除安装焊接过程中出现的故障。安装成功后此产品也有一定的实用价值,可当作微型停电应急灯或停电报警器或断线报警器,有些工厂电线经常被盗,有了此产品,再也不用担心电线被盗。可算得上价廉物美,欢迎大家选购制作,欢迎代理本产品,详情见本站右上角联系方式。(特别适合学校举办制作活动!)

    套件详细资料:印刷电路板,原理图,元件清单,元件,原理说明,制作说明、外壳等等。

  装好盒子的成品如下图所示:采用透明的盒子是可以当停电应急灯用,盖上盒子后灯光能照出,盒子外面无任何导电部位外露,安全可靠。另外,根据电路原理图可知,220V市电直接进入47K或100K大阻值后给电路板供电,由于电阻限流作用,本电路本身也就是很安全的。但仍提主大家注意:组装、维修以及更换电池时,请先拨下220V电源。

  本套件配有元件清单,制作说明,原理图等,特别适合电子初学者、职业学校的学生、大专院校的学生,电子爱好者进行电子技术学习和锻炼。

  电子技术其实很简单,认识电子元件、会测量电子元件、会应用电子元件就已经行了。常用的电子元件不是很多,本实验制作中用到了最常的用电阻、电容、二极管、三极管。

  学技术,其实最主要的就是需要动手实践,当大家买了我们的实验制作包,就会认识,电阻是什么样子的,电容是什么样子的,二极管是什么样子的,三极管是什么样子的。虽然外形各不相同,但见得多了,时间长了,自然也就知道了。我们是将这些元件包当做玩具卖出去的,我们也希望大家是当做玩具来玩,这样,大家就可以在玩的过程中学到实用的技术。在娱乐中就能学到技术,这是多么美妙的事情呀。

  本站元件包的价格并不是很贵,甚至比一幅便宜的麻将的价格还要低得多,甚至只能相当于一幅廉价的象棋,但是,玩本站的电子元件包,难度可比打麻将难多了,但是,意义也要大得多。

  现在,大家将指针移到图中元件上,大家就会看到下面有说明,祝大家学习进步,需要购买的朋友,请常来看看。(您的电脑可能禁止了FLASH功能,这时您需要激活FLASH功能才能看到FLASH功能。

/f/xs/bjq.swf

  以上图片是一个FLASH,大家可以下载这个文件保存在自己电脑中,以后不上网时也能看。在/f/xs/bjq.swf上点鼠标右键,选择“目标另存为……”就可以保存在您的电脑。以后双击这个文件,就可以打开。(如果您的电脑提示不知道用什么软件来打开,请您选择用Microsoft Internet Explorer打开即可。)

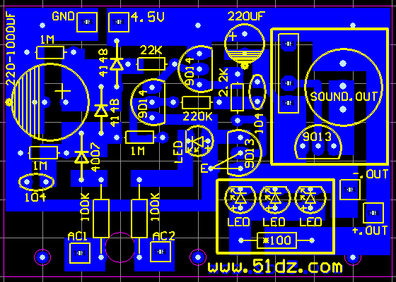
 下面是PROTEL99SE中的PCB截图:

  这里是PROTEL2.8格式的PCB文件:/f/xs/bjq.rar,大家可以下载学习以及自行制作,但不得批量生产,本站享有全部权利。注意:由于这些图都比较简单,本站没有画SCH电路原理图和网络表,大家需要原理图的只能看最上面的FLASH。


查看和发表评论
管理员一般会在8-48小时内回复,会删除无意义的留言以及重复留言,请保证留言标题清晰,内容明确!
1、评论不代表本站观点。 另外,即使是本站原创作品,本站也不保证内容绝对正确。
2、如果您拥有本文版权,并且不想在此处发表,请书面通知本站立即删除并且向您公开道歉!

2010年优惠大酬宾:凡在本商城免费注册并且提交订单购买商品者,本站都会例行赠送《电脑钻孔的万能线路板一》一块! 查看详情
本站协议 | 版权信息 |  关于我们 |  本站地图 |  营业执照 |  发票说明 |  付款方式 |  联系方式
深圳市宝安区西乡五壹电子商行——粤ICP备16073394号-1;地址:深圳西乡河西四坊183号;邮编:518102
E-mail:51dz$163.com($改为@);Tel:(0755)27947428
工作时间:9:30-12:00和13:30-17:30和18:30-20:30,无人接听时可以再打手机13537585389