注意:访问本站需要Cookie和JavaScript支持!请设置您的浏览器! 打开购物车 查看留言付款方式联系我们
初中电子 单片机教材一 单片机教材二
搜索上次看见的商品或文章:
商品名、介绍 文章名、内容
首页 电子入门 学单片机 免费资源 下载中心 商品列表 象棋在线 在线绘图 加盟五一 加入收藏 设为首页
本站推荐:
数字万用表套件830B制作说明
文章长度[3989] 加入时间[2005/10/7] 更新时间[2025/12/30 10:32:24] 级别[3] [评论] [收藏]

  数字万用表和指针万用表是电子爱好者必备的仪表之一,如果大家是学,想多动手,熟悉其基本原理及安装工艺,不如亲自动手组装一个。此830B万用表套件配有全部的元件清单,原理图,安装流程及使用说明书,彩盒等。本套件适用于在校学生、待业青年、在职技工、电子初学者、电子爱好者进行电子技术学习和理解。欢迎大家选购制作,批量价优。

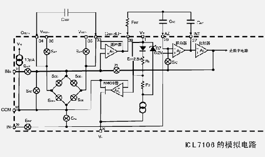
830B工作原理:该仪表的心脏是一片大规模集成电路,该芯片(7106)内部包含双积分A/D转换器,显示锁存器,七段译码器和显示驱动器,它的工作原理框图见示意图2。输入仪表的电压或电流信号经过一个开关选择器转换成一个0到199.9mV的直流电压。例如输入信号100VDC,就用1000:1的分压器获得100.0mVDC;输入信号100VAC,首先整流为100VDC,然后再分压成100.0mVDC。电流测量则通过选择不同阻值的分流电阻获得。

采用双面的波纤板,电路板如下:

安装下列部件(如下图),
将输入插孔小的一头从线路板元件面装入线路板对应的焊盘孔,从元件面将输入孔焊接在线路板上,焊锡要求流满整个焊盘。
将锰铜丝电阻,从元件面插入线路板对应孔,要求锰铜丝电阻高出线路板元件面5mm,从元件面将锰铜丝电阻焊接在线路板上。
确认晶体管8脚测试座能够容易通过面盖上的对应孔,如果不能,要将面盖上的孔边毛刺修整,直到容易穿过。不要硬推测试插座的管脚,以免损坏它。将晶体管测试座从焊接面插入线路板对应孔,确认测试座上的突头方向对应线路板图示。从元件面将晶体管测试座焊接在线路板上,然后剪去多余的脚。
将电池扣的连线从焊接面穿过线路板上示意图中的两个孔,将红线插入(V+)标志孔,黑红插入(V-)标志孔,然后将电池线焊接在线路板上。
将两保险管座从元件面插入线路板对应孔,确认保险管座上的档片向外,然后保险管座焊接在线路板上。

将两只钢珠对称放入面盖内的凹痕中(参照示意图)。
将六只温动接触片装在拨盘上(参照示意图)。
放置拨盘入面盖中,注意拨盘的弹簧孔对准面盖上的钢珠。
中心轴放入面盖中,确保八脚插座放入面盖的对应孔中,然后用三只6mm螺钉紧固线路板(参照示意图)。
将0.5A/250V保险管装入保险管座中。
将功能面牌的衬底剥离,然后将功能面牌贴在面盖上。
将9V电池盖在电池扣上,并置于电池仓。

装好成品如下:

830B 材料配套清单

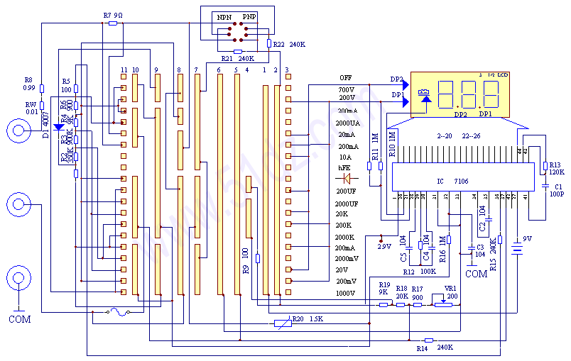
原理图请看: /pic/yuanli/yuli830b.gif

830B套件教程09.pdf 1.34MB 我要下载

市场上有很多种830B的套件,外型大同小异,价格也各有差异,主要是里面的配料一不样,本站套件都是厂家做出口件的配料,成本相对比较高,表笔也比较大,组装好后用起来也比较舒适,欢迎没有用过本站万用表套件的朋友试装,试用。

1、 本站不保证以上观点正确,就算是本站原创作品,本站也不保证内容正确。
2、如果您拥有本文版权,并且不想在本站转载,请书面通知本站立即删除并且向您公开道歉! 以上可能是本站收集或者转载的文章,本站可能没有文章中的元件或产品,如果您需要类似的商品请 点这里查看商品列表!
本站协议 | 版权信息 |  关于我们 |  本站地图 |  营业执照 |  发票说明 |  付款方式 |  联系方式
深圳市宝安区西乡五壹电子商行——粤ICP备16073394号-1;地址:深圳西乡河西四坊183号;邮编:518102
E-mail:51dz$163.com($改为@);Tel:(0755)27947428
工作时间:9:30-12:00和13:30-17:30和18:30-20:30,无人接听时可以再打手机13537585389