注意:访问本站需要Cookie和JavaScript支持!请设置您的浏览器! 打开购物车 查看留言付款方式联系我们
初中电子 单片机教材一 单片机教材二
搜索上次看见的商品或文章:
商品名、介绍 文章名、内容
首页 电子入门 学单片机 免费资源 下载中心 商品列表 象棋在线 在线绘图 加盟五一 加入收藏 设为首页
本站推荐:
微功耗开关型DC/DC变换器ADP3000
文章长度[1252] 加入时间[2006/7/1] 更新时间[2026/5/9 22:56:20] 级别[3] [评论] [收藏]



2003年,第6期,类别:电子产品与器件


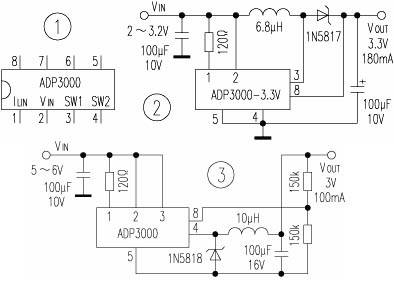
    ADP3000是美国ANALOG DEVICES公司生产的新型微功耗开关型DC/DC变换器,它的输入电压范围为2~30V,可用于升压,也可用于降压,变换效率为80%,开关频率为400kHz。内含低电压检测电路,同时具有3.3V、5V和12V固定电压输出式可调输出。
    ADP3000采用DIP-8或SOIC-8的封装形式,外形及引脚排列见图1。其各脚功能如下:
    ①脚:ILIN,电流限制引脚,通常通过一个限流电阻接到电源端;②脚:VIN,电源电压输入;③脚:SW1,输出三极管的集电极,在降压模式时接到电源输入端,在升压模式时应接到电感与二极管之间;④脚:SW2,输出三极管的发射极,在降压模式时,该脚应接到电感与二极管之间,而在升压模式时,该脚通常接地;⑤脚:GND,接地;⑥脚:AO,辅助比较器输出端,为开路漏输出,可吸收300μA的电流,不用时应悬空;⑦脚:SET,内部比较器正输入端,通常将负端输入连接到内部1.245V基准电压上;⑧脚:FB,内部施密特触发振荡器的输入端。
    图2为ADP3000的升压模式应用电路。
    图3为ADP3000的降压模式应用电路。

                                                                     河南  宋战校摘辑



 

1、 本站不保证以上观点正确,就算是本站原创作品,本站也不保证内容正确。
2、如果您拥有本文版权,并且不想在本站转载,请书面通知本站立即删除并且向您公开道歉! 以上可能是本站收集或者转载的文章,本站可能没有文章中的元件或产品,如果您需要类似的商品请 点这里查看商品列表!
本站协议 | 版权信息 |  关于我们 |  本站地图 |  营业执照 |  发票说明 |  付款方式 |  联系方式
深圳市宝安区西乡五壹电子商行——粤ICP备16073394号-1;地址:深圳西乡河西四坊183号;邮编:518102
E-mail:51dz$163.com($改为@);Tel:(0755)27947428
工作时间:9:30-12:00和13:30-17:30和18:30-20:30,无人接听时可以再打手机13537585389